我国生物制造产业10大链主企业概况(含在研产品)

作为生物基行业盛会风向标,#第11届生物基大会暨展览(Bio-based 2026)将于5月20-22日在上海盛大举办。聚焦生物基化学品和材料、应用上下游,囊括 “ 11大主题论坛 + 7大同期活动 + 1000 个新品展示 +DT新叶奖评选&颁奖 ”同期活动。生物制造领域微构工场、聚维元创、中科国生、利夫生物、道生生物、华澄生物、博辉合生等企业已加盟参与,诚邀生物制造行业朋友们参与合作交流。
本文将对生物制造产业10大链主企业即凯赛生物、华恒生物、华东医药、梅花生物、川宁生物、华熙生物、富祥药业、朗坤科技、嘉必优、微构工场基本情况、主营构成、在研项目、发展策略等概况进行梳理,以供参考。
01 凯赛生物(688065)
1 、基本情况
凯赛生物成立于 2000 年,2020 年 8 月登陆上交所科创板。公司是一家以合成生物学等学科为基础,利用生物制造技术,从事新型生物基材料的研发、生产及销售的高新技术企业,经过多年发展,公司已成为全球领先的利用生物制造规模化生产新材料的企业之一。
公司主营新型生物基材料的研发、生产及销售,主要产品包括:系列生物法长链二元酸(DC10-DC18 )、生物法癸二酸、生物基戊二胺 、 系列生物基聚酰胺以及生物基连续纤维热塑型复合材料(Bio-PPACFRT )。
2025年度营业收入32.95亿元,同比增长11.41%,营收首次突破30亿元,归属于上市公司股东的净利润5.66亿元,同比增长15.7%。公司以定增方式引入招商局集团,与招商局集团及其体系基于生物基新材料的合作全面展开。
2 、主营构成

3 、在研项目

4 、发展策略
在生物制造实现“碳中和” ,公司的发展战略有三个重点:
(1)开拓生物材料大型应用场景,使生物制造产品能够大规模取代石化产品。公司将持续开发热塑性纤维增强生物基复合材料及其市场应用技术,关注对低碳新材料有特定需求并能体现新材料性价比优势的大型应用场景。
(2)生物废弃物的高值化利用,为生物制造所需的大宗原料开拓资源。 目前生物制造产品中的碳源几乎全部基于 C6 糖,即淀粉葡萄糖或蔗糖作为原料。考虑到大规模生物制造须做到“不与人争粮、不与粮争地”,研究利用取之不尽的植物原料、农业废弃物等作为生物制造的原料具有非常重要的社会意义和商业价值。
(3)建立合成生物学全产业链的研发和生产设施,保持行业竞争力。公司将继续努力推进山西产业园项 目,打造全球最大的合成生物材料产业园。项目将继续采用数字化和智能化系统,建成公司生物制造的重要基地。山西生产基地的生物基聚酰胺系列产品将成为生物基复合材料诸多下游应用的原料。
02 华恒生物(688639)
华恒生物,官宣筹划赴港上市!
1 、基本情况
华恒生物成立于 2005 年,是一家以合成生物技术为核心, 通过生物制造方式,主要从事生物基产品的研发 、生产、销售的国家高新技术企业,公司于 2021 年 4 月上市。
2025年公司公司预计实现营业收入288,579.86万元,同比增加32.50%;预计净利润13,081.59万元,同比减少30.97%;预计净利润12,472.25万元,同比减少29.63%。
目前公司主要产品包括氨基酸系列产品(丙氨酸系列、L-缬氨酸、异亮氨酸、色氨酸、精氨酸)、维生素系列产品(D-泛酸钙、D-泛醇、肌醇)、生物基新材料单体( 1,3-丙二醇、丁二酸)和其他产品(苹果酸、熊果苷)等,可广泛应用于中间体、动物营养、日化护理、功能食品与营养、植物营养等众多领域。经过多年的创新发展,公司已经成为全球领先的生物基产品制造企业。
2、主营构成

3、在研项目


4 、发展策略
公司作为合成生物学领域领军企业,以致力成为全球生物制造产业领军者为企业愿景。公司坚持通过“两个替代”的发展路径,即“以可再生生物资源替代不可再生石化资源”和“以绿色清洁的生物制造工艺替代高能耗高污染的石化工艺” ,实现“ 以科技创新为驱动力,以先进的制造能力为根本” 的现代生物制造企业目标。
公司将继续保持对技术研发创新的持续性投入,通过自主研发与产学研合作相结合,进一步优化技术研发链,充分发挥生产制造企业和科研院所在功能和资源上的不同优势,不断突破技术瓶颈,保持在行业内的技术领先水平。公司正在将生物制造领域的成功生产经验应用到其他产品当中,加速更多优质科技成果的产业化落地进程,不断丰富产品品种,发挥产品间的产业链价值,提升公司持续盈利能力,实现公司的长足稳定发展。同时,公司将进一步挖掘下游市场领域,开拓下游潜在市场,更好地满足客户需求,不断提升公司在生物制造行业的领先地位。
03 华东医药(000963)
1 、基本情况
华东医药(000963 )2024 年公司全年实现营业收入 419.06 亿元,同比增长 3.16%;实现归母净利润 35.12 亿元,同比增长 23.72%。其中工业微生物板块总收入由2022 年 5.1 亿元增长至2024年 7.11亿元 ,对应 CAGR 为 18.07% 。2024 年工微板块销售收入同比增长43.12% ,其中:特色原料药& 中间体板块增长 38%,xRNA 板块增长20% ,大健康&生物材料板块增长 142% ,动物保健板块增长 33%。
2 、主营构成

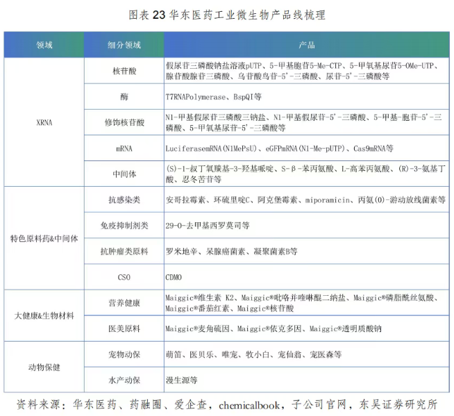
3 、工业微生物产品线情况
据华西证券研报显示,截至 24 年底,华东医药的公司工业微生物领域已开展立项研发项目累计 393 项,包括 xRNA 原料 70 项(含子项 目 237 个) ,特色原料药& 中间体 88 项 ,大健康&生物材料 38项,动物保健 30 项。

4 、合成生物技术的研发和产业化应用案例

5 、发展策略
华东医药(000963 )在合成生物学领域主要采用合作+并购多种方式加速业务布局。

公司工业微生物领域聚焦合成生物技术创新与生物医药产业升级两大战略方向,重点推进 xRNA原料、特色原料药& 中间体、大健康&生物材料、动物保健四大核心业务板块。国际市场开拓是工业微生物现阶段的核心任务。
经过四十载的积淀,公司形成了以中美华东工业微生物研发为中枢,联动华东合成生物学产业技术研究院、珲达生物、珲益生物、珲信生物和生基材料等的研发矩阵,具备微生物工程全链条技术,已建立覆盖微生物药物全生命周期的研发生产体系,构建了跨学科研发平台与产业化资源网络。
产业化布局方面,通过杭州祥符桥基地、钱塘新区、江苏九阳、湖北美琪、安徽美华、芜湖华仁和南农动药七大生产基地的协同运作,配备浙江省规模最大的单体发酵车间和行业领先的智能化生产系统,全面实现从菌种筛选、工艺开发到规模化生产的全流程覆盖,构建了涵盖技术研发、中试放大、工程转化、质量控制的完整制造生态链,在发酵规模与工艺水平方面持续保持行业领先地位。
04 梅花生物(600873)
8.33亿元!“合成生物巨头” 梅花生物完成海外并购
1 、基本情况
公司专注于氨基酸的规模化生产与创新应用。秉承“氨基酸+”发展战略,公司 自创立以来持续拓展产品矩阵与业务版图,现已构建起涵盖动物营养氨基酸(赖氨酸、苏氨酸、缬氨酸等系列产品)、食品鲜味剂(味精、呈味核苷酸二钠等鲜味剂)、医药级氨基酸(谷氨酰胺、脯氨酸等药用原料)、胶体多糖(黄原胶、海藻糖)以及大宗副产品(玉米胚芽、蛋白粉等)的完整产业生态。
2024 全年实现营业收入 250.69 亿元,同比下降 9.69%。归属于上市公司股东的净利润为 27.40 亿元,同比下降 13.85%。
2 、主营构成

3 、科研力量布局
2024 年,公司研发投入达 7.33 亿元,重点用于基础研发及新技术、新菌种的推广应用。为构建合成生物学应用平台,2024 年研发重点聚焦于团队的构建、知识产权布局、研究模式的总结与应用,以及与全球顶尖合成生物学科学家建立合作关系等方面,与此同时,对现有产品新菌种或迭代技术快速在大生产上推广并落地,为公司产品竞争力的持续提升提供技术支撑。研发团队建设上,2024 年,公司成功吸引了来自清华大学、上海交通大学、中国科学院、天津大学、南开大学等知名院校的多位专业技术人才,其背景涵盖基因编辑、发酵工程、酶催化等前沿领域,填补了提取精制工艺研究的空白。
4 、主要产品及产业链

5 、发展策略
公司坚持聚焦主业,以“做合成生物学领军”为战略目标。梅花生物是实现从基因组编辑到产品落地的全链条合成生物学公司。公司深耕“氨基酸+”战略,是一家主营氨基酸产品的全链条合成生物学公司,核心能力覆盖从菌种设计-构建-发酵-分离提取到产品的各个环节。
公司发展战略:(1)聚焦主业高质量增长,致力于成为合成生物学领军企业,确保盈利能力持续增长,做最具竞争力的行业龙头,做氨基酸行业智慧工厂、灯塔工厂;(2)以技术引领和管理领先为双驱动,研发、供产销及各职能部门多头并进,加固公司护城河;(3)坚持创造分享,坚持客户为中心,坚持诚信为本。
2025 年公司将着重加强与全球顶尖生物技术企业和机构的立体化合作,系统挖掘梳理合成生物基础技术、精密发酵、非粮发酵技术方向的技术突破点和产品机会。通过整合自主培育的菌株平台、成熟工艺放大体系及大规模生产能力,加速实现前沿技术产品化与高价值成果转化。制定创新性实施阶段适配策略,针对早期技术孵化、中期产业验证及成熟期商业运营等不同阶段,灵活运用技术授权、合资公司、战略参股及并购整合等组合式合作模式,积极拓宽获取新技术和新产品的战略通道。
05 川宁生物(301301)
川宁生物,半年净利4.55亿!生物发酵项目总投资已逾80亿元
1 、基本情况
公司成立 2010 年,位于新疆。主营生物发酵技术的研发和产业化。公司 2024 年营收 57.58 亿元,同比增长 19.38%;扣非净利润 13.98亿元,同比增长49.42%;净利润14.00 亿元,业绩同比大幅增长48.88%。公司在 2022 年 12 月上市, 目前市值 286 亿元。
公司定位于合成生物学研发、生产一体化的产品型公司,已构建完成选品-研发-大生产的商业化体系。
2 、主营构成

3 、研发计划
一是在合成生物学新增量产品上,布局和规划好短、中期项 目的选品、立项、研发工作,上海研究院按计划每年交付 2-3 个新产品的小试工艺包到川宁生物中试。为确保公司的中长期发展战略在研究院落地,研究院规划在 2025 年:1 )聚焦大宗产品的研发和高质量交付,为公司规划的新项目做好技术储备。2 )完成甲醇转化蛋白高效菌种的研发,规划好菌种专利布局,为市场准入提前做准备。3 )做好高附加值产品的研发交付,在化妆品原料、保健品原料等板块形成丰富产品矩阵,并对已经交付的产品持续菌种改造,以期提高效价和糖转化率,最终达到降本的 目的,使得产品在市场上保持竞争力。同时,为疆宁二期储备项目和规划设计提供依据。
二是在传统板块用合成生物学和 AI 技术赋能,用合成生物学技术和 AI 技术来对川宁现有的抗生素中间体生产菌种进一步改造以提高发酵强度,从而达到节约成本、提质增效的 目的。
4 、选品策略
目前公司已拥有多类优质的底盘菌种,包括大肠杆菌、酵母、链霉菌、枯草芽孢杆菌、研发产品主要聚焦在高附加值天然保健品原料和化妆品原料、饲料添加剂、香精、生物基材料单体、特殊化学品等板块。合成生物学发展逻辑为选品-研发-规模化生产,规模化生产是商业本质。根据公司投资者关系记录,公司目前的选品的策略为 6:3:1,即 60%的资源投入到使用合成生物学技术开发目前市场上已成熟的产品,30%的资源投入到开发高附加值价值的产品,10%的资源投入到创造目前市场上还没有的产品中。
5 、产品布局
公司合成生物学项 目 占地 591 亩,分 2 期建设,预计总投资为 10亿元,一期项目建设有化妆品原料、保健品原料柔性生产线 2 条,目前已有红没药醇、5-羟基色氨酸、麦角硫因、依克多因、角鲨烷、肌醇、植物鞘氨醇、PHA 等多个产品进入生产,公司是目前业内为数不多的完成了合成生物学从选品—研发—大生产的企业。

6 、发展战略
公司将继续坚持“ 生物发酵”与“合成生物学”双轮驱动发展战略,持续贯彻“资源”+“创新”+“管理”的指导思想,通过持续的精细化管理及合成生物学技术的赋能,积极探索和利用 AI 技术,保持公司在生物发酵领域的领先地位。

以上海研究院为创新驱动的桥头堡,通过自主创新与对外合作,打造合成生物学 CDMO 产业平台,使公司成长为具有全球专业视野和行业竞争力的合成生物学头部企业。
06 华熙生物(688363)
2025 年华熙生物,净利润增67.03%,转型升级重塑长期竞争力
1 、基本情况
公司依托合成生物技术,聚焦功能糖、蛋白质、多肽、氨基酸、核苷酸、天然活性化合物等六大类生物活性物的研发、生产和销售,并逐步打造合成生物“生物智造标杆、全产业链标杆、绿色制造标杆”。

2025年公司实现营业收入 53.71 亿元,同比下降 11.61%;归属于上市公司股东的净利润为 1.74 亿元,同比减少 70.59%。
2、主营构成

3、产品布局
在原料产品布局方面,公司依托生物发酵技术平台及产业化优势,开发出以透明质酸为核心的一系列生物活性物产品,主要应用到医药材料、护理品、营养与健康和创新业务领域。
其中,透明质酸包括医药级、化妆品级和食品级一共 200 多个规格的产品,广泛应用于医药、医疗器械、化妆品、护理品、功能性食品及普通食品领域,并涉及宠物食品、计生、口腔、纺织、生活用纸等新领域。其他生物活性物产品包括γ-氨基丁酸、聚谷氨酸钠、依克多因、麦角硫因、蛹虫草发酵滤液、纳豆提取液、糙米发酵滤液、微美态系列、微真、重组Ⅲ型人源化胶原蛋白、PDRN、脂肽、PQQ 等。

4 、发展战略
公司坚持合成生物创新驱动的生物科技公司和生物材料全产业链平台公司的整体定位。
战略层面,华熙生物(688363 )正在进行第三次战略升级,秉承“让每个生命都是鲜活的”企业使命,公司从基础生物学前沿研究出发,聚焦糖生物学和细胞生物学两大方向,依靠合成生物领域的产业转化优势,为生命健康提供科学解决方案。
公司通过贯通生物材料的上游研发,到产业解决方案,再到品牌建设,探索了一条生物材料全链条转化的路径。
07 富祥药业(300497)
1 、基本情况
富祥药业(300497 )成立 2002 年,2015 年在深交所创业板上市。公司主要业务为从事抗感染药物原料药、中间体的研发、生产和销售,在技术同源的基础上,拓展化学合成与生物合成的应用领域,大力发展锂电池电解液添加剂业务和拓展合成生物学微生物蛋白业务。
2024 年公司实现营业收入 11.78 亿元,同比下降 26.83%;归母净利润亏损 2.72 亿元,同比下降 35.51%。
2 、主营构成

3 、产品布局
在微生物蛋白领域,公司是国内首家实现丝状真菌蛋白吨级产业化企业,产能位居行业前列,同时开发了具有完全自主知识产权的新型生产菌株一短柄镰刀菌,并获得国家发明专利。公司已是国内微生物丝状真菌蛋白赛道先行者、领跑者。
目前已有产能 1200 吨/年,公司将根据市场需求和未来产业发展趋势,公司正在建设年产20 万吨微生物蛋白及资源综合利用项目(一期) ,项 目建成后,将形成年产2 万吨微生物蛋白和 5 万吨氨基酸水溶肥的产品规模。

据 2025 年 5 月 20 日公司披露 ,其旗下未冉蛋 白 已取得美国self-gras 认证,将推动公司未冉蛋白产品在美国等国家和相关地区销售增长。目前公司已取得国家卫健委关于未冉蛋白新食品原料注册认证受理通知书,待取得国家卫健委批准后将可在国内销售,公司将积极推动后续相关工作,争取早日取得国家卫健委批文。
4 、发展策略
微生物蛋白市场空间广阔,药企进入这个行业需要寻找到合适的研发团队。富祥药业成功地切入到这个赛道,主要有 2 点:一是自身有一定的基础。富祥药业主营原料药/中间体,此前,为提升公司医药板块的酶抑制剂和培南产品市场竞争力,公司已布局生物发酵业务,组建了生物发酵研发团队,投资建设了生物发酵生产装置,为发展合成生物业务打下了良好的基础。
二是,公司积极与高校合成生物学研发团队合作,达成战略联盟。公司在 2023 年 7 月与江西师范大学签署《战略合作协议》 ,就微生物蛋白项目进行产学研的合作,公司将以此次战略合作为契机,通过与江西师范大学精诚互惠合作,进一步强化校企合作,增加创新驱动发展能力,在“微生物蛋白”领域开辟出一片新天地。同年9 月分别与陈坚院士团队和慕恩生物签订战略合作协议,大力发展微生物蛋白。
08 朗坤科技(301305)
1 、基本情况
公司成立于2001年 1 月,并于 2023 年 5 月在深圳证券交易所上市。公司业务主要围绕生物质资源再生业务与合成生物智造两大方向。在生物质资源再生业务领域,公司主要从事生物质废弃物资源化处理及生物能源业务,具体产品包括生物柴油、绿色电力、沼气等各类资源化产品。在合成生物领域,主要开发 HMOs(母乳低聚糖)营养成分。公司 2024 年实现营业总收入 17.91 亿元,同比增长 2.18%,归母净利润 2.15 亿元,同比增长 20.51%。
2 、主营构成

3 、产品布局
公司布局合成生物业务,发展第二增长曲线。公司与中国科学院合肥物质科学研究院等离子体物理研究所下属的合肥中科健康合作成立控股子公司、独立品牌中科朗健,进入母乳低聚糖(HMOs)领域。同时,公司与深圳先进院共建国家生物制造产业创新中心,联合打造“ 基础研究+技术攻关+成果转化+科技金融+人才支撑+区域联动” 为一体的创新生态,推动合成生物技术的发展和推广。
目前,公司已经实现了 2'-FL(2'-岩藻糖基乳糖)、3-FL(3-岩藻糖基乳糖)、3'-SL (3'-唾液酸乳糖钠盐)、6'-SL(6'-唾液酸乳糖钠盐)、LNnT(乳糖-N-新四糖) 、LNT(乳糖-N-四糖)等的高效生物合成,研发生产新型健康产品。
公司一期260 吨母乳低聚糖项 目 已进入试生产阶段,正有序推进。在市场准入上,LNnT 获国家卫健委批准,2’-FL 通过美国 Self-GRAS认证。目前,产品已进入部分头部乳企合格供应商引入环节,正积极开拓国内外市场。
4 、发展战略
公司顺应国家产业政策发展方向,结合微生物发酵技术及生物酶法技术等核心技术,对生物质废弃物(餐饮、厨余废弃物及废弃油脂等)进行处理和深度资源化,并生产生物能源、绿色电力、沼气等资源化产品。同时,公司瞄准“健康中国”大方向,紧抓全球合成生物技术应用兴起的机遇,积极与国内知名科研院所合作,结合基因工程编辑、代谢通路的编辑与调控,实现 HMOs 中主要物质 2’-FL、3-FL、 LNnT、LNT 等的高效生物合成,研发生产新型健康产品,积极推动母乳低聚糖(HMOs)生产项目的落地生产与销售,寻求新的业务突破点。
09 嘉必优(688089)
1 、基本情况
嘉必优(688089.SH )成立于 2004 年,2019 年在上交所科创板上市。公司以生物技术为立足之本,以合成生物学为底层技术,以细胞工厂为制备方式,通过可持续的生物制造方式,为全球营养与健康领域的客户提供高品质的营养素产品与创新的解决方案。
2024 年营业收入为 5.56 亿元,同比增加 25.19%;归母净利润为1.24 亿元,同比增加 35.94%。
2 、主营构成

3 、产品布局
公司坚持以合成生物学技术为核心驱动力,打通合成生物学全技术链条,建立了包括生物信息与生物计算平台、基因合成与基因编辑平台、细胞工厂铸造平台、智能发酵及代谢精细调控平台、高效智能分离精制平台、产品应用技术开发平台、高通量分析测试平台、生物技术成果中试转化平台在内的八大核心技术平台,全面覆盖合成生物学上游使能技术和工具、中游技术产业化平台、下游产品商业化各个环节。
目前主要产品包括多不饱和脂肪酸类花生四烯酸(ARA )、二十二碳六烯酸(DHA )、萜类物质β-胡萝 卜素(BC )、虾青素等,糖类物质 N-乙酰神经氨酸(SA )和母乳低聚糖(HMOs)等,广泛应用于婴幼儿配方奶粉领域、大健康食品领域、动物营养领域、个人护理及美妆领域,并基于合成生物学底层技术能力,不断推出新的具有生物活性的高价值分子,持续拓展新的应用场景和新的服务领域。
2024 年,新产品开发方面,生物基甘氨酸产品完成中试,细菌纤维素中试线建设完成,同时引入了乳酸锌、红没药醇等多款功能性原料,丰富了产品线。2025 年,公司将继续推动 3-FL、3’-SL、6’-SL、 LNnT 及 LNT 等 HMOs 系列产品产业化攻关、法规申报及应用研发;基于组学技术开展美妆原料功效机理研究,助力美妆个护原料业务;继续开展载体技术研究,不断推出基于载体技术的新产品,加快合成生物学新产品产业化落地。
4 、发展策略
公司以“技术平台化、制造智能化、运营数字化、市场国际化、产业生态化、人才资本化” 为指导方针,实施“ 三拓展”战略( 即拓展产品品类、拓展产品应用领域、拓展产品市场区域)构建产品收益、技术收益和资本收益三种收益模式,围绕国际化目标,打造国际供应链,参与国际竞争,提升国际运营能力,夯实核心竞争力,力争实现公司营收规模的快速增长和综合收益的不断提升。
10 微构工场
五方合作!微构工场+安琪酵母+都佰城+金光+恒鑫
1 、基本情况
微构工场是一家在生物制造前沿领域极具创新影响力的科技公 司,以“微小改变世界构建绿色未来(FromMicrobestoaGreenFuture)”为核心使命,通过嗜盐微生物的改造和工程化应用,进行绿色高分子 生物材料 PHA(聚羟基脂肪酸酯)的研发和制造。
依托创始团队近 40年的PHA 研究,微构工场通过不断挖掘超过100 亿种组合方式的 PHA 家族、开发满足市场需求的改性应用、携手产业链合作伙伴提供 PHA 产业化整体解决方案 ,并最终推动“让PHALife 成 为 千 家 万 户 的 生 活 方式 ” 的 美 好 愿 景实 现 , 落 地“PHAmily-PHAbrary-PHAdustry-PHALife” 的创新战略路径。
未来,微构工场将不断以“全球合成生物学及生物制造的领头羊企业”的核心定位,为全球客户提供基于绿色生物基材料的可持续解决方案。
2 、产品布局
微构工场核心产品为PHA 生物材料,全称聚羟基脂肪酸酯,是一种由微生物发酵合成的天然高分子材料,具有良好的生物降解性和生物相容性。它的来源清洁可再生,生产过程低碳。PHA 的产品性能丰富多样,可调节力学强度、耐热性、阻隔性等,且具备海洋降解和食品安全特性,是替代传统塑料的绝佳绿色生物材料。

依托PHA 生物材料,微构工场在以下几个方面进行了产品布局:
(1)工业级 PHA 原料
PHA 工业级原料可应用于注塑、流延、挤出、淋膜、纤维、3D打印、吸塑等加工工艺并适用于 PLA 、PBS 、PBAT 等生物降解材料的共混改性,提升其他材料的耐热、水氧阻隔低碳特性,以及调节共混材料的降解速度。
(2)科研级与医疗级 PHA 原料系列
目前微构工场已布局 40 余种科研级 PHA 原料以及 3 种医疗级PHA 原料。
(3)PHA 系列产品解决方案
主要包括:PHA 纸塑复合解决方案、PHA3D 打印解决方案、低碳注塑解决方案、零塑吸管解决方案。
3 、对外合作
(1)携手安琪酵母构建中国最大 PHA 产线:2022 年 9 月,安琪酵母与北京微构工场合资成立微琪生物,启动 10.5 亿元、年产 3 万吨PHA 的绿色智造项 目,打造全球领先的 PHA 数智灯塔工厂。一期万吨线将在 2025 年年内投产,建成后将成为中国最大的 PHA 产线。
(2)携手苏尔寿联手微构奠基PHA 工艺:2024 年 1 月,全球流体工程龙头苏尔寿与微构工场合作,整合先进设备与合成生物学技术,共建PHA 全链条工艺标杆。
(3)携手索理思向全球推广 PHA 水性乳液:2024 年 6 月,全球化学品巨头索理思与微构工场达成全球战略合作,共同推进 PHA 在纸塑复合场景的应用。
(4)携手微宁生物布局医用 PHA:2024 年,微构工场与川宁生物合资成立微宁生物,共同布局医疗级 PHA 原料及相关应用的开发。
(5)与蒙牛、西门子等签署 8 场战略合作:2025 年 3 月 30 日,微构工场与蒙牛乳业、索理思 Solenis 、西门子、辉粒药业、恒鑫生活、诺和新元、光华伟业、宁波昌亚和BestDiamond 等企业举行了 8 场战略合作及战略合作升级签约仪式,围绕PHA 生物材料的研发、生产、智造、产品开发及市场分销等全产业链环节展开深度合作。
金光 APP 、微构工场、都佰城、恒鑫生活四方战略合作 :围绕PHA 水性乳液的研发,构建“ 生物材料研发-功能改性-机外/内涂布-产品智造-市场推广” 的全产业链闭环。

4 、发展战略

微构工场 PHA 生态战略全景:微构工场以合成生物学技术为基石,构建“PHAmily-PHAbrary-PHAdustry-PHALife” 四维战略闭环,驱动 PHA(聚羟基脂肪酸酯)从实验室走向全球产业生态:
(1)PHAmily:材料多样性基石
依托清华大学合成与系统生物学中心主任陈国强团队 30 年的技术积淀,微构工场系统挖掘自然界 150 余种 PHA 单体组合,通过探索超过 100 亿种单体组合,构建全球规模最大的 PHA 材料库,为材料应用奠定科学基础。
(2)PHAdustry:智能制造核心载体
PHAdustry 通过整合"下一代工业生物技术(NGIB )"与工业 4.0体系,不仅解决了 PHA 规模化生产的成本瓶颈,更通过"技术标准输出+区域产能联动"的模式,使中国合成生物技术深度嵌入全球绿色产业链。
(3)PHAbrary:应用解决方案中枢
PHAbrary 构建了"双向研发闭环",研发团队可精准筛选单体组合,通过分子量调控与共聚比例优化 ,快速生成定制化材料方案 。 PHAbrary 的最终目标是要把 PHA 库变成可查询、可落地的“PHA 百科”。
(4)PHALife :可持续的绿色生态
PHALife 是微构工场将材料价值转化为生活方式的战略路径,让人类每一次消费选择都成为自然友好的微小闭环,使绿色材料从工业名词蜕变为可感知的生活方式符号。


▌参考信息:本文部分素材来自***。由作者重新编写,系作者个人观点,本平台发布仅为了传达一种不同观点,不代表对该观点赞同或支持。如果有任何问题,请联系我们:15356747796(微信同号)。
